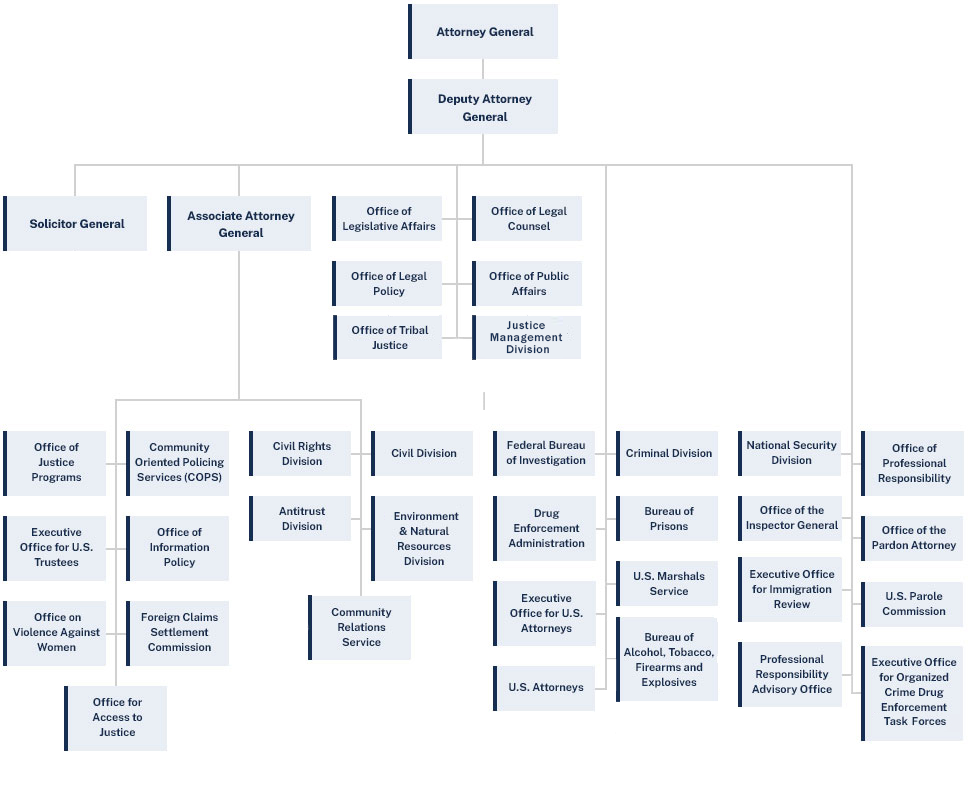
Agencies
Office of the Attorney General
This Office supervises and directs the administration and operation of the Department of Justice, including the Federal Bureau of Investigation, Drug Enforcement Administration, Bureau of Alcohol, Tobacco, Firearms and Explosives, Bureau of Prisons, Office of Justice Programs, and the U.S. Attorneys and U.S. Marshals Service.
Office of the Deputy Attorney General
This Office advises and assists the Attorney General in formulating and implementing Departmental policies and programs and in providing overall supervision and direction to all organizational units of the Department.
Office of the Associate Attorney General
This Office advises and assists the Attorney General and the Deputy Attorney General in formulating and implementing Departmental policies and programs pertaining to a broad range of civil justice, federal and local law enforcement, and public safety matters.
Office of the Solicitor General (OSG)
OSG's mission is to represent the interests of the United States before the Supreme Court and to oversee appellate and certain other litigation on behalf of the United States in the lower federal and state courts.
Antitrust Division
The Division's mission is to promote competition in the U.S. economy through enforcement of, improvements to, and education about antitrust laws and principles.
Civil Division
The Civil Division represents the United States in any civil or criminal matter within its scope of responsibility – protecting the United States Treasury, ensuring that the federal government speaks with one voice in its view of the law, preserving the intent of Congress, and advancing the credibility of the government before the courts.
Civil Rights Division
The Division enforces the laws prohibiting discrimination in education, employment, credit, housing, public accommodations and facilities, voting, and certain federally funded and conducted programs.
Criminal Division
The Criminal Division's mission is to serve the public interest through the enforcement of criminal statutes in a vigorous, fair, and effective manner; and to exercise general supervision over the enforcement of all federal criminal laws, with the exception of those statutes specifically assigned to the Antitrust, Civil Rights, Environment and Natural Resources, or Tax Divisions.
Environment and Natural Resources Division (ENRD)
ENRD's mission is to enforce the Nation’s civil and criminal environmental laws, including the Clean Air Act, Clean Water Act, and hazardous waste laws. ENRD's mission also involves the protection of the Nation’s natural resources and handling cases relating to tribal rights and resources.
National Security Division (NSD)
NSD's mission is to protect the United States from threats to our national security by pursuing justice through the law.
U.S. Attorneys' Offices
Charged with ensuring “that the laws be faithfully executed,” the 93 United States Attorneys (USAOs) work to enforce federal laws throughout the country. The President appoints a United States Attorney to each of the 94 federal districts.
U.S. Trustee Program
The mission of the United States Trustee Program is to promote the integrity and efficiency of the bankruptcy system for the benefit of all stakeholders – debtors, creditors, and the public.
Bureau of Alcohol, Tobacco, Firearms and Explosives (ATF)
ATF protects the public from crimes involving firearms, explosives, arson, and the diversion of alcohol and tobacco products; regulates lawful commerce in firearms and explosives; and provides worldwide support to law enforcement, public safety, and industry partners.
Drug Enforcement Administration (DEA)
DEA's mission is to enforce the controlled substances laws and regulations of the U.S. and bring to the criminal and civil justice system those organizations and principal members of organizations, involved in the growing, manufacture, or distribution of controlled substances appearing in or destined for illicit traffic in the United States; and to recommend and support non-enforcement programs aimed at reducing the availability of illicit controlled substances on the domestic and international markets.
Federal Bureau of Investigation (FBI)
The FBI is a national security and law enforcement agency that uses, collects, and shares intelligence in all it does. As the only member of the Intelligence Community with broad authority to address criminal and national security threats to the Homeland, the FBI has a sworn duty to protect all Americans by staying ahead of the threat. The FBI’s mission is to protect the American people and uphold the Constitution.
U.S. Marshals Service (USMS)
The U.S. Marshals Service's mission is to enforce federal laws and provide support to virtually all elements of the federal justice system by providing for the security of federal court facilities and the safety of judges and other court personnel; apprehending criminals; exercising custody of federal prisoners and providing for their security and transportation to correctional facilities; executing federal court orders; seizing assets gained by illegal means and providing for the custody, management, and disposal of forfeited assets; assuring the safety of endangered government witnesses and their families; and collecting and disbursing funds.
Federal Bureau of Prisons (BOP)
BOP protects public safety by ensuring that federal offenders serve their sentences of imprisonment in facilities that are safe, humane, cost-efficient, and appropriately secure, and provide reentry programming to ensure their successful return to the community.
National Institute of Corrections (NIC)
The National Institute of Corrections is a center of learning, innovation and leadership that shapes and advances effective correctional practice and public policy.
Office of the Pardon Attorney (PARDON)
The Office assists the President in the exercise of executive clemency. Under the Constitution, the President's clemency power extends only to federal criminal offenses. All requests for executive clemency for federal offenses are directed to the Pardon Attorney for investigation and review. The Pardon Attorney prepares DOJ's recommendation to the President for final disposition of each application. Executive clemency may take several forms, including pardon, commutation of sentence, remission of fine or restitution, and reprieve.
U.S. Parole Commission (USPC)
USPC's mission is to promote public safety and strive for justice and fairness in the exercise of its authority to release and revoke offenders under its jurisdiction.
Bureau of Justice Assistance (BJA)
BJA’s mission is to provide leadership and services in grant administration and criminal justice policy development to support state, local, and tribal justice strategies to achieve safer communities. BJA works with communities, governments, and nonprofit organizations to reduce crime, recidivism, and unnecessary confinement, and promote a safe and fair criminal justice system.
Bureau of Justice Statistics (BJS)
BJS's mission is to collect, analyze, publish, and disseminate information on crime, criminal offenders, victims of crime, and the operation of justice systems at all levels of government. These data are critical to Federal, State, and local policymakers in combating crime and ensuring that justice is both efficient and evenhanded.
Community Oriented Policing Services (COPS)
The COPS Office is responsible for advancing the practice of community policing by the nation's state, local, territorial, and tribal law enforcement agencies through information and grant resources.
National Institute of Justice (NIJ)
NIJ is the research, development and evaluation agency of the Department of Justice. The Institute is dedicated to improving knowledge and understanding of crime and justice issues through science.
Office for Victims of Crime (OVC)
OVC is committed to enhancing the Nation’s capacity to assist crime victims and to providing leadership in changing attitudes, policies, and practices to promote justice and healing for all victims of crime.
Office of Justice Programs (OJP)
OJP’s mission is to increase public safety and improve the fair administration of justice across America through innovative leadership and programs.
Office of Juvenile Justice and Delinquency Prevention (OJJDP)
OJJDP provides national leadership, coordination, and resources to prevent and respond to youth delinquency and victimization. The Office helps states, localities, and Tribes develop effective and equitable juvenile justice systems that create safer communities and empower youth to lead productive lives.
Office of Sex Offender Sentencing, Monitoring, Apprehending, Registering, and Tracking (SMART)
SMART's mission is to assist with implementation of the Sex Offender Registration and Notification Act and provide assistance to criminal justice professionals across the entire spectrum of sex offender management activities needed to ensure public safety.
Office on Violence Against Women (OVW)
OVW provides federal leadership in developing the national capacity to reduce violence against women and administer justice for and strengthen services to victims of domestic violence, dating violence, sexual assault, and stalking.
Community Relations Service (CRS)
CRS serves as “America's Peacemaker” for the U.S. Department of Justice. For over 60 years, CRS’s focus has been to promote peace by assisting communities experiencing conflict and violence. Guided by federal laws establishing jurisdictions, CRS focuses on restoring peaceful relations among communities by helping them to overcome differences and build the skills needed to prevent future disputes. CRS often responds to communities shaken by mass violence, civil disorder, and other critical incidents and offers neutral and impartial conciliation through mediation, facilitated dialogues, education, and consultation.
Office of Legislative Affairs (OLA)
OLA represents the Department before Congress and its various committees, managing all interactions regarding cases and investigations, policy, legislation, political appointments and nominations, and other matters in a manner consistent with the Department’s law enforcement, litigation, and national security responsibilities. OLA is responsible for developing strategies to execute the Attorney General’s legislative initiatives.
Office of Public Affairs (OPA)
OPA's mission is to coordinate the relations of the Department of Justice with the news media and serve as the center for information about all organizational units of the Department.
Office of Tribal Justice (OTJ)
The Office of Tribal Justice is the primary point of contact for the Department of Justice with federally recognized Native American tribes, and advises the Department on legal and policy matters pertaining to Native Americans.
9/11 Victim Compensation Fund (VCF)
VCF was created to provide compensation for any individual (or a personal representative of a deceased individual) who suffered physical harm or was killed as a result of the terrorist-related aircraft crashes of September 11, 2001 or the debris removal efforts that took place in the immediate aftermath of those crashes.
Foreign Claims Settlement Commission (FCSC)
FCSC's mission is to adjudicate claims against foreign governments for losses and injuries sustained by United States nationals, pursuant to programs authorized by statute or under international agreements.
National Center for Disaster Fraud (NCDF)
NCDF works to improve and further the detection, prevention, investigation, and prosecution of fraud related to natural and man-made disasters, and to advocate for the victims of such fraud.
Office of Justice for Victims of Overseas Terrorism (DOJ/OVT)
The Office supports U.S. victims of terrorism overseas by helping them navigate foreign criminal justice systems and by advocating for their voices to be heard around the world.
U.S. Victims of State Sponsored Terrorism Fund (USVSST Fund)
The U.S. Victims of State Sponsored Terrorism Fund provides compensation to certain U.S. persons who were injured in acts of international state-sponsored terrorism.
U.S. Victims of Terrorism Abroad Task Force
The Task Force coordinates and enhances the U.S. government response when an act of international terrorism affects U.S. citizens overseas.
Coordinated Tribal Assistance Solicitation (CTAS)
Through CTAS, federally-recognized tribes and tribal consortia are able to submit a single application for most of the Justice Department’s tribal grant programs.
Executive Office for Immigration Review (EOIR)
EOIR's primary mission is to adjudicate immigration cases by fairly, expeditiously, and uniformly interpreting and administering the Nation’s immigration laws. Under delegated authority from the Attorney General, EOIR conducts immigration court proceedings, appellate reviews, and administrative hearings.
Executive Office for U.S. Attorneys (EOUSA)
EOUSA provides executive and administrative support for the 93 United States Attorneys located throughout the 50 states, the District of Columbia, Guam, the Marianas Islands, Puerto Rico, and the U. S. Virgin Islands. Such support includes legal education, administrative oversight, technical support, and the creation of uniform policies, among other responsibilities.
Foreign Agents Registration Act (FARA)
FARA requires persons working on behalf of foreign governments or other foreign principals (including Americans) to disclose their relationships to foreign principals and information about their activities.
Justice Management Division (JMD)
JMD's mission is to strengthen the Department’s capacity to achieve its goals and objectives, maximize return on program investments, and deliver quality and timely services pertaining to organization, management, and administration. JMD provides advice and counsel to senior management officials relating to all administrative functions of the Department.
Office of Attorney Recruitment & Management (OARM)
The Department of Justice is the world's largest law office, employing more than 9,200 attorneys. OARM exercises delegated authority to take final action in matters pertaining to the employment, separation and general administration of Department attorneys and law students in grades GS-15 (or equivalent) and below: it recruits, appoints, and determines their suitability for employment. OARM is also the Department's adjudicative office in FBI Whistleblower cases.
Office of Information Policy (OIP)
OIP is responsible for encouraging agency compliance with the Freedom of Information Act (FOIA).
Office of Legal Counsel (OLC)
OLC's mission is to assist the Attorney General in carrying out his/her statutory responsibility of furnishing legal advice to the President and the heads of the executive and military departments, and to provide legal advice and assistance to other DOJ components upon request.
Office of Legal Policy (OLP)
OLP's mission is to develop and implement the Department’s significant policy initiatives, handle special projects that implicate the interests of multiple Department components, coordinate with other interested Department components and other Executive Branch agencies, and serve as the primary policy advisor to the Attorney General and the Deputy Attorney General; it also reviews and coordinates all regulations promulgated by the Department and all of its components, assists the Attorney General with responsibilities in recommending candidates for federal judgeships, and coordinates the judicial nomination and confirmation process with the White House and the Senate.
Office of Privacy and Civil Liberties (OPCL)
OPCL supports the duties and responsibilities of the Department’s Chief Privacy and Civil Liberties Officer (CPCLO). The principle mission of OPCL is to protect the privacy and civil liberties of the American people by reviewing and overseeing the Department’s privacy operations and ensuring its privacy compliance, including compliance with the Privacy Act of 1974 and the E-Government Act of 2002; assisting the CPCLO in developing Departmental privacy policy and refining Department policies relating to the protection of civil liberties of individuals.
Office of Professional Responsibility (OPR)
Under Attorney General Order No. 1931-94, OPR has jurisdiction to investigate allegations of misconduct by Department of Justice attorneys that relate to the exercise of their authority to investigate, litigate, or provide legal advice; and to investigate allegations of misconduct by law enforcement personnel when they are related to allegations of misconduct by attorneys within the jurisdiction of OPR.
Professional Responsibility Advisory Office (PRAO)
PRAO's primary mission is to provide professional responsibility advice, litigation support, and training to Department officials and attorneys.
Office of the Inspector General (OIG)
OIG's mission is to promote integrity, efficiency, and accountability within DOJ. The OIG investigates alleged violations of criminal and civil laws by employees and also audits and inspects programs.
Elder Justice Initiative
The Elder Justice Initiative's mission is to support and coordinate the Department’s enforcement and programmatic efforts to combat elder abuse, neglect and financial fraud and scams that target our nation’s older adults.
Executive Office for Organized Crime Drug Enforcement Task Forces (OCDETF)
OCDETF's mission is to reduce the supply of illegal drugs in the United States and diminish the violence and other criminal activity associated with the drug trade. To accomplish this mission, the OCDETF Program leverages the skills and expertise of prosecutors and agents from federal, state, and local agencies to combat the most prolific drug trafficking and money laundering organizations.
Hate Crimes
DOJ is dedicated to preventing and fighting hate crimes. DOJ works to prevent hate crimes by supporting community education and dialogue, and providing support, technical assistance, and funding to state, local, and tribal law enforcement agencies and service providers.
Heroin and Opioid Awareness
The opioid crisis is the deadliest drug crisis in American history. DOJ is part of collaborative effort to raise awareness and develop strategies and solutions for affected communities.
Human Trafficking
DOJ's anti-trafficking efforts include: investigations, prosecutions, services for victims, trainings, enforcement and outreach initiatives to strengthen anti-trafficking partnerships, innovative prevention efforts, capacity-building programs that advance survivor-centered anti-trafficking strategies, and grant funding to state, local, and tribal authorities and to non-governmental organizations (NGOs).
Lawful Access
Because of warrant-proof encryption, the government often cannot obtain the electronic evidence necessary to investigate and prosecute threats to public safety and national security, even with a warrant or court order.
Office for Access to Justice (ATJ)
ATJ was reestablished as a standalone agency in October 2021 to address the access-to-justice crisis in the criminal and civil justice system. ATJ’s mission is to help the justice system efficiently deliver outcomes that are fair and accessible to all, irrespective of wealth and status. ATJ is dedicated to improving the federal government’s understanding of and capacity to address the most urgent legal needs of communities across America.
Open Government Directive
The Open Government Directive breaks down long-standing barriers between the Federal government and the people it serves.
Project Safe Childhood
Project Safe Childhood is a unified and comprehensive strategy to combat child exploitation. Initiated in May, 2006, Project Safe Childhood combines law enforcement efforts, community action, and public awareness.
Project Safe Neighborhoods (PSN)
PSN is a nationwide initiative that brings together federal, state, local, and tribal law enforcement officials, prosecutors, community leaders, and other stakeholders to identify the most pressing violent crime problems in a community and develop comprehensive solutions to address them.
Reducing Gun Violence
DOJ is taking steps to help address gun violence affecting communities across the country.
Servicemembers and Veterans Initiative
The Servicemembers and Veterans Initiative coordinates with Department of Justice components and federal agencies to build a comprehensive legal support and protection network focused on serving servicemembers, veterans, and their families.
Tribal Justice and Safety
In June 2009, the Justice Department announced the launch of a major new initiative to increase engagement, coordination and action on public safety in tribal communities.